第一部分 ?隨州市文化體育新聞出版廣電局概況
一、部門主要職責
二、部門基本情況
第二部分 ?隨州市文化體育新聞出版廣電局2017年部門決算情況說明
一、收入決算情況說明
二、支出決算情況說明
三、財政撥款支出決算情況說明
四、關于“三公”經費支出說明
五、關于機關運行經費支出說明
六、關于政府采購支出說明
七、關于國有資產占用情況說明
八、關于政府性基金支出說明
九、關于2017年度預算績效情況的說明
第三部分? 名詞解釋
第四部分??隨州市文化體育新聞出版廣電局2017年部門決算表
一、收入支出決算總表
二、收入決算表
三、支出決算表
四、財政撥款收入支出決算總表
五、一般公共預算財政撥款支出決算表
六、一般公共預算財政撥款基本支出決算表
七、財政撥款“三公”經費支出決算表
八、政府性基金預算財政撥款收入支出決算表
第一部分?部門主要職責
(一)貫徹執行國家、省關于文化、體育、新聞出版、廣播電影電視、版權、文物工作的方針政策和法律、法規。
(二)擬定全市文化、體育、新聞出版、廣播電影電視、版權、文物事業和產業發展戰略、規劃、政策并組織實施,推進文化、體育、新聞出版、廣播電影電視、版權、文物領域體制機制改革。
(三)指導、管理全市文化藝術事業。指導藝術創作與生產,推動各門類藝術的發展;指導開展群眾文化活動,組織協調全市性重大文化藝術活動;規劃、指導市重點文化設施建設和基層文化設施建設;推進全市公共文化服務體系建設;組織實施非物質文化遺產保護和優秀民族文化的傳承普及工作;指導、管理全市社會文化事業;指導美術館、圖書館、文化館(站)事業。
(四)指導、管理全市體育事業。統籌規劃全市群眾體育發展,負責推行全民健身計劃,指導開展群眾性體育活動,監督實施國家體育鍛煉標準,推動社會體育指導員和國民體質監測制度,負責全市社會體育組織建設和制度建設,指導公共體育設施建設,負責對公共體育設施的監督管理;統籌規劃全市競技體育發展,研究和平衡體育運動項目設置,指導協調體育訓練和體育競賽,指導全市運動員隊伍建設,協調運動員社會保障工作;統籌規劃全市青少年體育發展,指導和推進青少年體育工作;承擔全市舉辦的國際、國內、省內重大比賽的指導、組織協調,指導參加省級以上綜合運動會的組織管理及統籌安排,組織、指導、協調、監督全市性的體育競賽工作。
(五)指導、管理全市新聞出版事業。負責對新聞出版單位進行行業監管,實施準入和退出機制,負責監督管理全市新聞出版機構的日常業務,以及出版物的內容和質量;對出版物市場實施監督管理,組織查處非法出版物和非法出版活動;負責對從事出版活動的民辦機構的監管;組織審讀各類出版物(含圖書、報紙、期刊、電子出版物等);負責市屬新聞機構、新聞記者資質的監管以及記者證的審核上報工作;負責對全市互聯網出版和開辦手機書(報)刊、手機文學業務等數字出版內容和活動進行監管;負責全市印刷復制業的監督管理;負責組織、指導、協調開展全市全民閱讀活動。
(六)指導、管理全市廣播電影電視事業。組織指導和管理全市廣播電影電視宣傳及廣播電影電視文藝作品創作與生產,把握正確輿論導向和創作導向;指導、協調全市廣播電視公共服務體系建設,組織推進廣播電影電視領域公共服務,組織實施廣播電影電視重大工程,推進廣播影視重點基礎設施建設和應急廣播等重點公共服務項目建設,指導管理全市農村電影放映,扶助邊遠貧困地區廣播電影電視建設、發展;負責全市廣播電影電視、信息網絡視聽節目服務機構的監管并實施準入和退出管理,以及對從事廣播電影電視節目制作的民辦機構的監管工作;負責監督全市廣播電影電視節目、信息網絡視聽節目和公共視聽載體播放的視聽節目,審查其內容和質量,指導監管廣播電視廣告播放;負責衛星接收設施接收境內衛星節目監管;負責監管廣播電視節目傳輸覆蓋、監測和安全播出,負責全市廣播電視專用頻段管理工作;管理電影制片、發行和放映,負責廣播電影電視節目的進口和收錄管理;指導廣播電影電視與信息網絡視聽節目服務的科技工作,組織實施行業技術標準并監督檢查,推進廣電網與電信網、互聯網三網融合;負責對隨州廣播電視臺實施行政管理,對其宣傳、發展、傳輸覆蓋等重大事項進行指導、協調、服務和管理。
(七)指導、管理全市版權事業。負責全市著作權行政管理工作,組織查處著作權侵權案件;組織推進軟件正版化工作。
(八)指導、管理全市文物事業。負責文物法規執行與監督;指導、協調全市文物保護與利用各項工作;申報全市文物發掘、保護、維修項目,制定工程實施方案,并負責工程的監督檢查;審核和申報全市文物保護單位的保護范圍和建設控制地帶的劃定和管理;對全市文(博)物開放單位進行檢查指導;指導、協調全市文(博)物建設和保護工作;監督檢查文物經營單位的購銷活動;對全市文物市場和文物對外交流實行調控和宏觀管理;查處文物保護違法行為;檢查指導各級文物、博物單位的安全保衛工作。
(九)監管全市文化、體育、新聞出版、廣電、文物市場經營活動,實施依法設定的文化、體育、新聞出版、廣電、文物行政審批工作,指導全市文化市場綜合執法工作,組織查處重大文化市場違法違規行為,負責組織、指導、協調全市“掃黃打非”工作。
(十)指導、協調全市文化、體育、新聞出版、廣電產業發展,擬定和實施產業發展規劃,指導、協調動漫、網絡游戲產業發展,指導、扶持產業園區與基地建設。
(十一)統籌規劃并實施文化藝術、體育、新聞出版、廣播電影電視、版權、文物人才隊伍建設;負責文化藝術、體育、新聞出版、廣播電影電視、版權、文物系列專業技術人員的職稱評審及行業的教育培訓管理工作。
(十二)指導全市對外文化交流和對外文化宣傳工作,組織開展市文體新聞出版廣電對外交流與合作的有關工作。
(十三)承辦上級交辦的其他事項。
?二、單位構成
1、根據上述職責,市文化體育新聞出版廣電局(市版權局、市文物局)機關內設10個科室。
2、原市文化體育新聞出版局所屬事業單位(市文化市場綜合執法支隊、市圖書館、市博物館、市擂鼓墩文物管理處)劃歸市文化體育新聞出版廣電局管理。
3、原市廣播電影電視局所屬事業單位隨州電視臺、隨州人民廣播電臺合并成立隨州廣播電視臺,由隨州市人民政府直接管理;隨州市電視調頻發射臺、隨州市中波實驗臺劃歸隨州廣播電視臺管理。
4、隨州市文化體育新聞出版廣電局局屬四個二級單位,分別是隨州市博物館、隨州市圖書館、隨州市擂鼓墩文物管理處、隨州市文化市場執法支隊。
第二部分決算公開說明
2017年度收支情況
? 1、文體系統(匯總)收入3650.79萬元,比上年增加575.02萬元,上升18.69%,上升原因項目經費增加。其中:財政撥款收入3344.86萬元,比上年增加464.85萬元,上升16.14%,上升原因財政撥款加大力度。
本年度財政撥款收入1056.83萬元,其中:財政撥款收入964.42萬元,較上年度上升46.51%,主要原因是2017年財政預算增加市笫二屆全運會經費150萬元、市笫二屆全運會經費150萬元、花鼓戲保護專項經費50萬元、市區共建前進村體育設施基本建設經費100萬元、養老保險人員工資等30萬元、省廣電監控平臺專項資金35萬元、省文物保護專項資金25萬元。上年度結轉和結余92.41萬元。
2、文體系統(匯總)支出3483.51萬元,比上年增加319.92萬元,上升10.11%,原因是收入增加,支出增加,項目活動經費增加。
本年度財政撥款支出897.10萬元,比上年度上升16.17%,主要原因是人員增資和大型文體活動;比年初預算減少178.88萬元,降低16.62%,主要原因是一是退休人員10月份開始工資部分納入社保保障,二是壓縮經費支出。其中:人員經費支出444.02萬元,對個人和家庭的補助支出79.91萬元;日常公用經費支出77.45萬元;項目支出295.72萬元,包括:市二運會支出130萬元,市尋根節支出45萬元,市文物保護支出40萬元,廣電監控平臺支出23.5萬元,公共購買文化產品支出20萬元,花鼓戲保護支出25萬元,掃黃打非支出5萬元,全民閱讀、農家書屋等支出7.22萬元。本年度年末實有人數23人,較上年減少3人,主要是人員調出,退休干部年末17人。
一、2017年“三公”經費支出情況
1、“三公”經費于上年對比。
文體系統(匯總)“三公”經費支出22.3萬元,比去年減少17.03萬元,下降43.3%,下降原因是公務車改革,減少公務車運行維護經費,接待費每年遞減。
本年度“三公”經費支出16.25萬元,其中:因公出國(境)費支出0元;公務用車購置和運行維護費支出10.59萬元,本年度公務車保有量2臺;公務接待費支出5.66萬元,本年度接待75批次635人次。“三公”經費較上年度下降24.7%,其中:公務接待費上升57.2%,主要是我局2017年舉辦文體活動多,省五個廳局督辦檢查多,接待批次增加。公務用車購置和運行維護費下降17.26%,因公出國(境)費下降100%,主要是我局嚴格執行中央八項規定,嚴格控制經費支出。
2、“三公”經費于年初預算數對比。
本年度“三公”經費支出16.25萬元,其中:因公出國(境)費支出0元;公務用車購置和運行維護費支出10.59萬元,比年初預算數增加7萬,上升194.99%,主要原因是我局保留2臺公務用車,一年花費巨大(加油費、維修維護費、保險費)公務接待費支出5.66萬元,比年初預算數增加3.15萬元,上升125.5%,主要原因是年初預算數過小,一年實際招待數過大。
?二、機關運行經費支出情況
文體系統(匯總)商品服務支出583.16萬,比上年增加173.29萬,上升42.28%,上升原因公用支出增加,委托業務費增多。
本年度機關運行經費支出77.45萬元,其中:辦公費11.28萬元、印刷費4.38萬元、水電費3.83萬元、郵電費1.60萬元、差旅費15.76萬元、會議費4.29萬元、公務用車運行維修(護)費10.59萬元、公務接待費5.65萬元、、工會經費4.13萬元、福利費0.53萬元、其他交通費2.61萬元、其他商品和服務支出12.80萬元,較上年度上升24.29%,上升主要原因是我局2017年舉辦文體活動增加。
三、政府采購情況
我局本年度政府采購貨物、服務類及車輛維修保養類均是嚴格目錄執行,堅持依法采購。本年度政府采購支出總額36.75萬元,其中:政府采購貨物支出13.25萬元,政府采購工程支出(廣電監控平臺)23.5萬元。
四、國有資產占用情況
?截止2017年12月31日,本單位共有車輛2輛,一般公務用車1輛,一般執法執勤用車1輛。單位價值50萬元以上通用設備1套。
五、政府性基金預算收支決算表為零。
文體系統(匯總)無政府性基金預算安排。
? 本級無政府性基金預算安排。
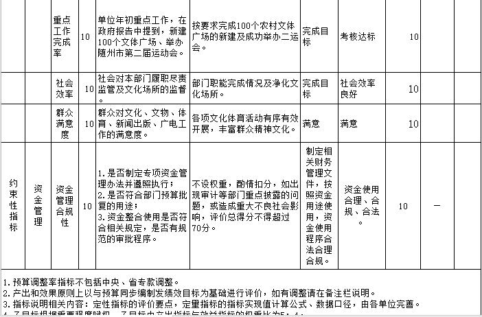
六、關于2017年度預算績效情況的說明
預算績效管理工作開展情況
根據預算績效管理要求,我局財務科組織對2017年度一般公共預算項目支出全面開展績效自評,共涉及項目4個,資金223萬元,占一般公共預算項目支出總額的100%。我局高度重視項目資金的使用和管理,在各類項目的立項中制定了績效目標,并將各類項目工作納入了局機關目標管理考核范圍。各類項目都安排了責任部門,大多數項目實施得到了落實,均取得了一定成效,總體情況良好。
部門決算中項目績效自評結果
2017年度部門預算整體支出績效評價綜合得分為88分,評價等級為優。
2017年我局財政預算數223萬,執行數為186.71萬,完成預算的83.73%。
1、文體專項事業費、文化產業發展與交流、政府購買公共文化產品、第二屆全運會經費。文體專項事業費43萬用來文化非遺保護、體育全民健身、新聞出版農家書屋和全民閱讀、文物保護及修繕、文化市場掃黃打非工作的開展支出,執行數為43萬,完成預算的100%。
2、文化產業發展與交流10萬元用于文化產業招商及與其他省市文化發展學習與交流支出,執行數為10萬,完成預算的100%。
3、政府購買公共文化產品20萬是撥付給隨州市花鼓劇院,讓其完成每年送戲下鄉任務,執行數為20萬,完成預算的100%。
4、第二屆全運會經費150萬用來舉辦隨州市第二屆運動會開支。當年市委市政府下達的重點工作包括政府購買公共文化產品和隨州市第二屆運動會的舉辦。執行數為113.71萬元,完成預算率75.81%。主要原因是二運會舉辦成功,各項費用節支開流,節省財政資金36.29萬。
第三部分名詞解釋
1、財政撥款收入:指省級財政當年撥付的資金。
2、其他收入:指除“財政撥款收入”、“上級補助收入”、“事業收入”、“經營收入”等以外的收入。主要是存款利息收入等。
3、年初結轉和結余:指以前年度尚未完成、結轉到本年按有關規定繼續使用的資金。
4、社會保障和就業(類)行政事業單位離退休(款)歸口管理的行政單位離退休(項):用于離退休人員的支出、退休人員支出,以及提供管理服務工作的離退休干部處的支出。
5、醫療衛生與計劃生育(類)醫療保障(款)行政單位醫療(項):用于機關干部職工及離退休人員醫療方面的支出。
6、住房保障(類)住房改革支出(款)購房補貼(項):指按照相關住房分配貨幣化改革的政策規定和標準,對無房和住房未達標職工發放的住房分配貨幣化補貼資金。
7、年末結轉和結余:指本年度或以前年度預算安排、因客觀條件發生變化無法按原計劃實施,需要延遲到以后年度按有關規定繼續使用的資金。
8、基本支出:指為保障機構正常運轉、完成日常工作任務而發生的人員支出(包括基本工資、津貼補貼等)和公用支出(包括辦公費、水電費、郵電費、交通費、差旅費等)。
9、項目支出:指在基本支出之外為完成特定行政任務和事業發展目標所發生的支出。
10、“三公”經費:是指用財政撥款安排的因公出國(境)費、公務用車購置及運行維護費、公務接待費。
第四部分 2017年決算公開表格





















?
?
掃一掃在手機上查看當前頁面
您訪問的鏈接即將離開“隨州市人民政府”門戶網站,是否繼續?
您的瀏覽器版本太低!
為了更好的瀏覽體驗,建議升級您的瀏覽器!